资讯中心
2023全国婚假、产假最新标准,即日起正式执行!
发布时间:2023-09-11 来源:苏州云帆财务顾问有限公司 浏览量:88次

友情提醒:


9月1日起,工资、退休金、失业保险金都涨了!社保缴费基数……



8天长假即将到来,有小伙伴问2023年婚假、产假、陪产假是多少天,有什么变化吗?这里给大家带来了2023年(目前)全国婚/产假一览表,方便大家参考,快快收藏!



南京市产假、陪产假、护理假均延长


《南京市人口与生育服务规定》已开始施行,规定中有以下几个重点需要大家关注:


一、明确最新婚假、产假、陪产假、育儿假


1.依法办理结婚登记的夫妻,可以享受婚假十五天。


2.符合法律、法规规定生育子女的夫妻,女方在享受国家规定产假的基础上,延长产假六十天,男方享受护理假十五天。


3.符合法律、法规规定生育子女的夫妻,子女三周岁前,夫妻双方每年分别享受十天育儿假。


4.独生子女父母年满六十周岁患病住院期间,独生子女每年享受五天护理假。


提醒:


上述规定的假期视为出勤,在规定假期内不影响福利待遇


国家法定休假日不计入上述假期。


二、明确独生子女护理假以及独生子女父母奖励金


1.独生子女父母年满六十周岁患病住院期间,独生子女每年享受五天护理假。


2.持《独生子女父母光荣证》者,自领证之年起至子女满十四周岁止,按每人每年二十元至六十元的标准领取独生子女父母奖励金。


奖励金的领取和支付,按照下列规定执行:


  • 机关、团体、事业单位人员由所在单位支付,在行政、事业经费中列支;

  • 企业职工、城镇个体工商户及其他经济组织人员由所在单位支付,在单位福利费中列支;

  • 城镇无业人员由户籍所在地的区财政支付;

  • 农村居民由镇(街)财政支付,镇(街)财政确有困难的,由区级财政给予适当补助。


3.独生子女的医疗费用,按照不低于其父母单位职工的医疗标准享受至十八周岁,已参加工作的不再享受。


其中,参加医疗保险单位职工独生子女的医疗费标准,不低于单位为职工缴纳的医保费。


独生子女的医疗费用,由父母双方所在单位负担,年份逢单时由男方单位支付,年份逢双时由女方单位支付,丧偶的由一方单位负担。



全国婚假一览表



随着三孩政策的放开,不少省份也在调整婚假天数。关于婚假,需要注意这几个知识点:


再婚者的婚假待遇






需要注意的是再婚者与初婚者一样,均应享受婚假待遇。


对于再婚者的婚假问题,劳动和社会保障部门曾有明确答复,即:


“根据《中华人民共和国婚姻法》和国家有关职工婚假的规定精神,再婚者与初婚者的法律地位相同,用人单位对再婚职工应当参照国家有关规定,给予同初婚职工一样的婚假待遇”。


婚假工资怎么算?




在婚假的问题上,虽然国家对职工的休息、休假有规定,《关于国营企业职工请婚丧假和路程假问题的通知》确定了:职工本人结婚可以根据具体情况,由本单位行政领导批准,酌情给予一至三天的婚丧假。


假期在三个工作日以内的,工资照发。在批准的婚丧假和路程假期间职工的工资照发。途中的车船费等,全部由职工自理。但并未明确规定工资计发的标准。


因此,在婚假的工资发放标准上,目前还没有适用于全国的统一规定。


婚假有效期





1.我国法律并没有对婚假的有效期做出明确的规定。一般来说,不同的公司会有不同的规章制度来约定婚假的有效期。


2.对于公司来说,一般规定员工一年或是半年之内必须休完婚假,否则视为自动放弃该福利。


3.婚假必须一次性休完,不可单独分开使用。



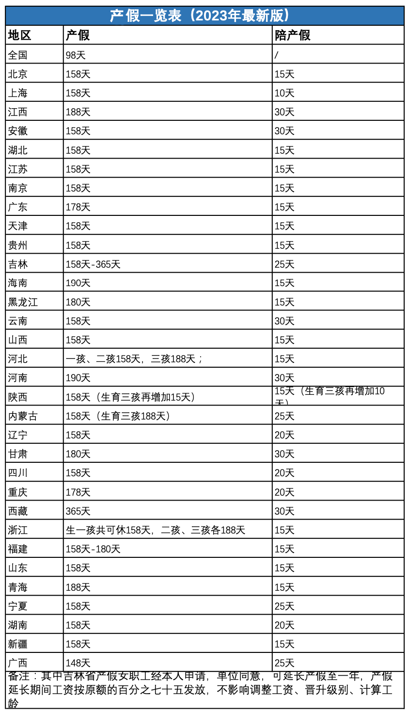
全国多地产假、陪产假一览表



关于产假,需要注意以下几点:


产假天数是自然日还是工作日?






产假天数是按自然日计算、还是工作日计算,法律并未作出明确规定。


从立法本意来讲,产假是基于女职工生育后身体恢复需要而设定的假期,而女职工身体恢复需要的时间长度应当是一致的,以自然日计算为宜,不考虑其中的工作日或者法定节假日。


有些地区对此进行了明确规定,具体以各地区实际文件为主。


生育津贴&产假工资






1.生育津贴和产假工资


总会有人搞不明白,产假工资和生育津贴都是什么?一块发还是分着发?女员工领了生育津贴,还用给她发产假工资吗?


首先,帮大家明确这个概念,产假工资和生育津贴是不一样的。


生育津贴:

国家法律、法规规定对职业妇女因生育而离开工作岗位期间,给予的生活费用。为员工承担生育津贴的主体是社保机构。


产假工资:

员工休产假期间,企业为其发放的工资。为员工支付工资的主体是用人单位。


其中生育津贴≥产假工资,企业不用再为员工重复支付工资了;生育津贴<产假工资,采用就高原则,用人单位需要补差额发给个人。


2.生育津贴计算公式:


生育津贴=用人单位月人均缴费基数÷30天×产假天数


这里举个例子:

一名女职工所在单位上一年月缴费平均工资是5100元,她生育前后共128天产假。那么她享受的生育津贴的标准就是:

5100÷30×128=21760(元)


近期,多地也在调整生育保险待遇。


贵州:不用上班,也可以领生育津贴


8月15日,贵州省医保局发布了《省医保局关于完善生育保障制度的通知》,该通知自2023年10月1日正式执行


通知不仅明确了灵活就业人员可以领取生育津贴,同时也提高了生育保险待遇。


灵活就业人员生育保险与基本医疗保险合并实施,各统筹地区灵活就业人员基本医疗保险参保缴费费率不低于6%的,不另行征收生育保险费。低于6%的,可结合基金运行实际,酌情适当调整缴费比例,费用合并征收。


灵活就业人员纳入生育保险保障范围后,享受生育医疗待遇和生育补助金待遇。生育医疗待遇和在职职工保持一致。


在贵州省参加职工基本医疗保险,连续缴费至分娩前已满12个月(不含分娩当月),且至申领生育补助时亦连续缴费未断保的,享受生育补助金。


生育补助金发放标准为:贵州省一类地区月最低工资标准÷30天×98天



广西:提升生育保险报销费用,生三孩享158天生育津贴


8月,广西壮族自治区人民政府办公厅印发《广西壮族自治区职工生育保险暂行办法》,该《办法》自2023年9月1日正式执行



提高了生育医疗费用支付标准。其中。单胎顺产和难产在原标准上从3000元和4000元分别提高了1500元,达到了4500元和5500元;对多胞胎顺产和难产的,分别提高了1000元,达到5000元和6000元;怀孕未满4个月流产的从原800元提高至1000元,满4个月流产的从原1500元提高至2000元输卵管复通术从1500元提高至2000元。


新增了门诊产前检查纳入生育保险保障范围。调整增加了职工门诊产检待遇,即女职工怀孕后在门诊产检发生的符合生育保险支付范围的医疗费用,年度内实行限额支付,报销限额为每人1500元。在提高原限额支付标准的同时,新增门诊产检的费用保障,进一步降低生育成本。


延长了津贴支付期限。在全面落实国家法定98天产假期间生育津贴待遇基础上,生育一孩、二孩的,生育津贴支付期限延长30天,达到128天,生育三孩及以上的,再延长30天,达到158天。



3.产假工资领取前提:


如果女职工在休产假期间已经享受了生育津贴、医疗补贴等待遇,若生育津贴高于员工平均工资,则企业不用再向其支付产假工资;


若低于平均工资,则公司需要补足差额。而对于超过生育津贴支付期限、未达到生育津贴领取标准、或者企业未给员工缴纳生育保险的,员工是可以要求企业支付产假工资的。


重要提示:


女职工产假期间的生育津贴,对已经参加生育保险的,按照用人单位上年度职工月平均工资的标准由生育保险基金支付;对未参加生育保险的,按照女职工产假前工资的标准由用人单位支付。


依据:《女职工劳动保护特别规定》第八条


  • 上一篇:没有了
  • 下一篇:没有了
电话咨询
电话:13375198096
微信咨询
TOP