资讯中心
医保局:调整生育费用报销!
发布时间:2023-10-09 来源:苏州云帆财务顾问有限公司 浏览量:88次

前阶段,好几个省份调整生育保险缴费基数。随后,兰州、西安等地通知调整生育保险待遇,对公司、个人都产生直接的影响。具体如何变化?一起来看一下!


生育津贴和生育保险缴费基数

有什么关系?


生育津贴金额和生育津贴申领天数、职工所在单位上年度月平均工资有关。其中,职工上年度所在单位月平均工资,即职工所在用人单位上年度参保职工生育保险缴费基数的平均。


也就是说,当生育保险缴费基数变化时,生育津贴领取金额也会跟着发生变化。


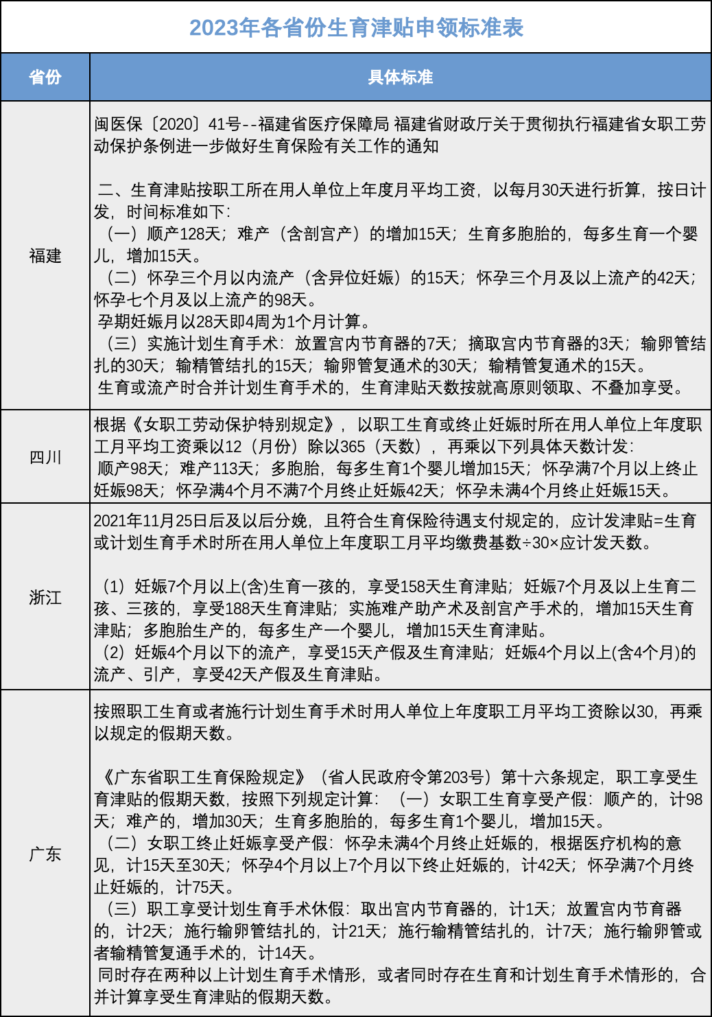
下图是几个省份的生育津贴标准规定,大家可以直接查看。



兰州:调整生育保险待遇


兰州市医疗保障局发布《兰州市优化生育保险政策》,明确自8月1日起,参保职工产前检查费定额标准由680元上调至1000元



除此之外,从2024年1月1日起,调整生育津贴申领条件,参保职工在生产前连续缴费12个月的次月起可享受生育保险津贴待遇。


西安:调整生育保险待遇


西安市医疗保障局联合西安市财政局发布《关于优化调整生育医疗保障待遇有关政策的通知》,明确从2023年8月1日起,调整城镇职工生育保险待遇






通知中具体变化:


(一)参保女职工门诊产前检查费用一次性补贴标准由1000元调整为2500元;生育多胞胎的,每增加一胎增加300元。


(二)参保女职工住院分娩费用报销不再设起付线。


(三)参保女职工在二级(含)以下定点医疗机构住院分娩产生的政策范围内的生育医疗费用,由城镇职工基本医疗保险基金全额支付。


(四)参保女职工不区分受孕方式,享受相同的门诊补贴、住院报销和生育津贴等职工生育保险待遇。


生育津贴和产假工资有关系吗?


《女职工劳动保护特别规定》第八条 


女职工产假期间的生育津贴,对已经参加生育保险的,按照用人单位上年度职工月平均工资的标准由生育保险基金支付;对未参加生育保险的,按照女职工产假前工资的标准由用人单位支付。


女职工生育或者流产的医疗费用,按照生育保险规定的项目和标准,对已经参加生育保险的,由生育保险基金支付;对未参加生育保险的,由用人单位支付。


生育津贴是有缴纳生育保险且满足领取条件的女职工,在生育时领取的生活补贴。生育津贴是由生育保险基金支付的,所以,没有参加生育保险的女职工,是没办法享受这个待遇的。


产假工资是员工在休产假期间,单位需要发放的工资。员工在休产假期间,用人单位不得降低其工资,更不能辞退或者以其他形式解除劳动合同来逃避产假工资。


如果女职工在休产假期间已经享受了生育津贴,单位可以不用再向其支付产假工资;但超过生育津贴领取天数、未达到生育津贴领取条件或者单位没有给员工缴纳生育险的,单位则需要支付产假工资。


  • 上一篇:没有了
  • 下一篇:没有了
电话咨询
电话:13375198096
微信咨询
TOP