资讯中心
为什么?公司正常注销却被驳回?
发布时间:2023-10-30 来源:苏州云帆财务顾问有限公司 浏览量:88次

正常注销公司为什会被驳回?


公司注销的最新政策

作为老板,当不想再继续经营公司时,除了转让,直接注销也是一个不错的选择。


所谓公司注销就是把原有公司在工商、税局、银行等一些信息、正件全部注销删除,原公司彻底不存在,对企业法人及股东,不会留下不良记录,无后顾之忧,日后想再开办新公司也方便。


但不少老板发现,去办理注销时却被驳回了?这是为什么呢?


最新注销公告

关于公司注销,在2021年市场监管总局 税务总局曾经联合发布过关于注销的公告:


重点总结如下

1、简易注销登记的适用范围拓展至未发生债权债务或已将债权债务清偿完结的市场主体。


2、营业执照和税务登记证“两证整合”改革实施后设立登记的个体工商户通过简易程序办理注销登记的,无需提交承诺书,也无需公示。


3、将简易注销登记的公示时间由45天压缩为20天,公示期届满后,市场主体可直接向市场监管部门申请办理简易注销登记。


4、建立简易注销登记容错机制,优化注销平台功能流程。


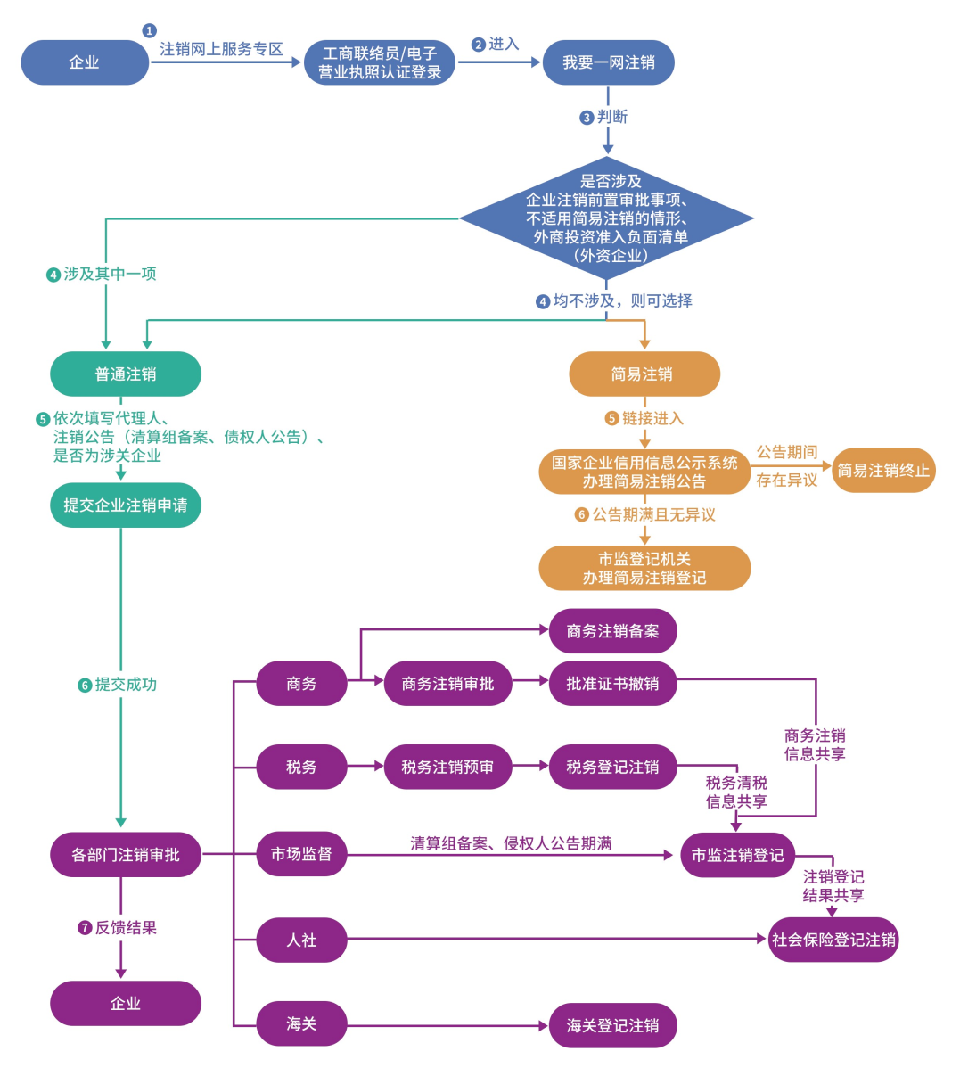
知道了最新的注销政策,具体注销流程又是什么呢?直接上图:


公司注销条件

1.公司被依法宣告破产;


2.公司章程规定营业期限届满或者其他解散事由出现;


3.公司因合并、分立解散;


4.公司被依法责令关闭。


也就是说,只要符合上面的条件,按流程走就可以正常注销了,但又为什么会被驳回?接着看。


注销被驳回的四大原因


一般来说,企业正常注销却被驳回有四种原因:


一、公司出现工商异常

不少老板在经营公司的时候只顾业务的发展,没有考虑到其他的事项,也没有财务人员负责管理,比如欠交年报、擅自搬迁地址却没有做变更等。


解决办法:


1.年报异常:携带相关证明材料前往工商行政管理部门申请移出经营异常名录。


2.地址异常:依法办理住所或者经营场所变更登记,或提出通过登记的住所或者经营场所可以重新取得联系后提出申请。


3.未按要求公示:可以申请恢复正常记载状态,工商行政管理部门自公示之日起5个工作日内作出移出决定,恢复正常记载状态。


二、公司被认定为风险纳税人

不仅工商方面有问题无法直接办理公司注销,税务方面有问题也不能直接办理。比如逾期纳税申报、错误申报、无特殊原因长期进行零申报,或者开具的发票出现问题等。


解决办法:


1.联系企业的主管税务所问清楚具体原因;


2.配合专管员的核查提供税务局所需要的材料;


3.将资料准备好去找专管员进行一一核实;看资料是否真实有效、齐全;


4.核实清楚按所属专管员给的处理结果进行补缴税款罚款、滞纳金等;


5.税务局会根据核查的最终结果决定是否解除风险。


三、公司有设立分支机构

很多规模较大的公司都会下设分支机构,那么在办理公司注销时,必须先注销分支机构才能注销总公司。


解决办法:


先注销公司所设立的分公司或子公司,再来注销总公司。


四、简易注销未通过申请

有些公司是之前申请简易注销,但是未通过申请,这时再次申请简易注销,就会出现被驳回,因为每个公司只有一次简易注销的机会。


解决办法:


简易注销未通过申请,那就只能走一般注销的流程。


注销查三年账?

很多人都听说过,注销要查三年/五年的账。

其实,政策上并没有注销必须查账的规定,但为什么会有这种说法呢?很大概率是因为追征期,根据《税收征收管理法》第五十二条规定:


因税务机关的责任,致使纳税人、扣缴义务人未缴或者少缴税款的,税务机关在三年内可以要求纳税人、扣缴义务人补缴税款,但是不得加收滞纳金。因纳税人、扣缴义务人计算错误等失误,未缴或者少缴税款的,税务机关在三年内可以追征税款、滞纳金;有特殊情况的,追征期可以延长到五年。


第八十六条规定:违反税收法律、行政法规应当给予行政处罚的行为,在五年内未被发现的,不再给予行政处罚。


根据规定,纳税人存在偷税、抗税、骗税情形的,是会无限期追查的!具体看表:


如果有没处理完的税务问题,三五年之内,甚至无限期都是会被一直追缴的!


所以,在注销的时候一定要注意税务问题!具体往下看!


注销前必须处理好

这6大税务问题


1、印花税

印花税是平时容易忽视的小税种,但注销的时候一定要会被翻个底朝天。实收资本、资本公积、营业账簿、租赁、购销合同以及企业成立以来的重大合同都是检查的重点。


印花税采用的是正向列举的方法,凡是《印花税暂行条例》中规定的合同,都应该缴纳印花税,相反没有列举的,则不用缴纳。


2、个人所得税

财税[2003]158号规定,老板自公司借款,一个纳税年度没有归还,也没有用于生产经营的,应该视同分配股息红利,按照20%扣缴个税。


因此,企业注销前一定要好好自查一下“其他应收款”科目。

3、账面存货低价销售

很多企业注销时账面都有存货,可以低价销售出去吗?答案是可以。


通常企业处理临期商品或因清偿债务、转产、歇业等原因进行降价销售商品的,一般可视为有正当理由的低价销售行为,不会被税务局视为价格偏低而进行核定。


4、账面库存分配给投资者

一家商贸公司,账面有一批20万元的商品,市场价格是25万元,注销时,计划将商品分配给股东。


按照《增值税暂行条例实施细则》的规定,将商品分配给投资者应该视同销售。


5、库存损毁了怎么处理?

一家商贸公司,在注销时发现,一批113万元的存货由于管理不善毁损没有价值了,这批货物前期已经抵扣了进项税。


由于是管理不善导致的毁损,注销时应该转出进项税=

13(113/1.13*13%)万元。


6、留抵税额能退吗?

根据财税〔2005〕165号的规定,企业注销后,期初存货中尚未抵扣的已征税款,以及留抵税额,税务机关都是不再退还的。


企业可以将相当于该部分进项税额的货物销售给关联公司,产生销项税,同时能给关联公司开具进项发票,将留抵的税额转嫁给关联公司。


但是,一定要注意,和关联公司的交易是要有商业理由,真实存在的,虚开发票绝不可取!


  • 上一篇:没有了
  • 下一篇:没有了
电话咨询
电话:13375198096
微信咨询
TOP