资讯中心
发票备注栏不全被调增436万元并处罚款!即日起,填写标准按这个来......
发布时间:2023-11-06 来源:苏州云帆财务顾问有限公司 浏览量:88次

1


抵扣备注栏信息不全发票

被调增436万元并罚款50%

处罚事由
你单位2020年存在不符合规定的发票税前扣除的问题。
根据《关于全面推开营业税改征增值税试点有关税收征收管理事项的公告》(国家税务总局公告2016年第23号)四、增值税发票开具(三)“提供建筑服务,纳税人自行开具或者税务机关代开增值税发票时,应在发票的备注栏注明建筑服务发生地县(市、区)名称及项目名称。”、《企业所得税税前扣除凭证管理办法》(国家税务总局公告2018年第28 号)第十二条“企业取得私自印制、伪造、变造、作废、开票方非法取得、虚开、填写不规范等不符合规定的发票(以下简称“不合规发票”),以及取得不符合国家法律、法规等相关规定的其他外部凭证(以下简称“不合规其他外部凭证”),不得作为税前扣除凭证。” 的规定,你单位2020年,应调增应纳税所得额4,360,000.00元。
处罚结果
补缴少缴税款,并处少缴税款50%的罚款。
所以,备注栏不是可有可无的,取得未按规定填写备注栏的增值税发票,不仅无法作为有效税收凭证,还可能会导致多个税种的扣除风险。
其实,关于这个问题,税务局早就明确过:
备注栏不符合规定的发票不能作为抵扣凭证。
提醒大家:
目前处于数电票和纸质票并行的时期,会计无论在收到发票还是开具发票时,一定要对备注栏格外重视,不要像上述公司一样因为一个简单的备注栏问题被税务局处罚。



2


传统的发票备注栏填写指南

任何一个公司对开发票这件事儿都不会陌生,但发票的备注栏你注意过么?
无论是纳税人自行开具,还是税务机关代开增值税专用发票,备注栏需填写的内容都有明确规定,若没按要求填写则属不合规发票不能作为抵扣凭证!
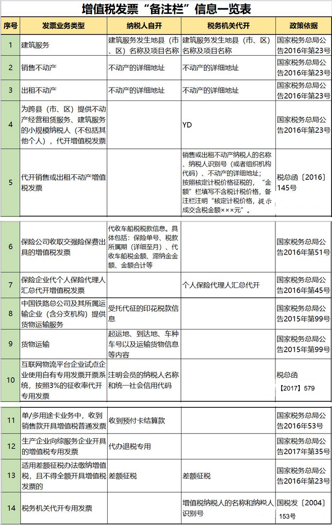
一般来说,发票分为纳税人自行开具和税务机关代开两大类,具体备注有什么区别?一起看下:
一.纳税人自行开具
当纳税人自行开具时:
二.税务机关代开
由税务机关代开时:
1.备注栏内注明纳税人名称和纳税人识别号;
《国家税务总局关于印发〈税务机关代开增值税专用发票管理办法(试行)〉的通知》(国税发〔2004〕153号)规定,代开发票岗位应按以下要求填写专用发票的有关项目。备注栏内注明增值税纳税人的名称和纳税人识别号。
2.税务机关为跨县(市、区)提供不动产经营租赁服务、建筑服务的小规模纳税人(不包括其他个人)代开增值税发票时,在发票备注栏中自动打印“YD”字样;
3.税务机关为纳税人代开建筑服务发票时,应在发票的备注栏注明建筑服务发生地县(市、区)名称及项目名称;
4.税务机关为个人保险代理人汇总代开增值税发票时,应在备注栏内注明“个人保险代理人汇总代开”字样;
5.税务机关为出售或出租不动产代开发票时,备注栏填写销售或出租不动产纳税人的名称、纳税人识别号(或者组织机构代码)、不动产的详细地址;按照核定计税价格征税的,“金额”栏填写不含税计税价格,备注栏注明“核定计税价格,实际成交含税金额×××元”;
6.差额征税代开发票,通过系统中差额征税开票功能,录入含税销售额(或含税评估额)和扣除额,系统自动计算税额和金额,备注栏自动打印“差额征税”字样;
7.税务机关在代开增值税普通发票以及为其他个人代开增值税专用发票的备注栏上:加盖税务机关代开发票专用章。
以下几种必须检查备注栏的发票:



3


数电发票备注栏填写攻略

数电发票可直接通过“电子税务局”开具,其中,有5项特定业务,其相应的“备注信息”为必填项(不填开不了票),包括:建筑服务、货物运输服务、不动产销售、不动产经营租赁服务、旅客运输服务。
一、建筑服务
建筑服务备注栏必填内容包括【建筑服务发生地】【建筑项目名称】【跨地(市)标志】。
二、货物运输服务
货物运输服务备注栏必填内容包括【运输工具种类】【运输工具牌号】【起运地】【到达地】【运输货物名称】。
三、不动产销售
不动产销售备注栏必填内容包括【不动产地址】【面积单位】【跨地(市)标志】。
四、不动产经营租赁服务
不动产经营租赁服务备注栏必填内容包括【不动产地址】【租赁期起止】【跨地(市)标志】【产权证书/不动产权证号】【面积单位】。

五、旅客运输服务
旅客运输服务没有必填信息,纳税人根据自己的需求填报【出发地】【到达地】【交通工具】等信息。



4


未按规定填写备注栏,有哪些风险?

风险1:违反发票管理办法

发票的基本内容包括:发票名称、发票代码、号码、联次及用途、客户名称、开户银行及账号、商品名称或经营项目、单位、数量、单价、大小写金额、开票人、开票日期、开票单位(个人)名称(章)、备注栏。

开具发票应当按照规定的时限、顺序、栏目、内容,全部联次一次性如实开具,并加盖发票专用章。开票方开具的不符合规定的发票,不得作为财务报销凭证,任何单位和个人是有权拒收的。

取得未按规定备注的发票,显然属于取得了不合规票据,违反发票管理法规,将由税务机关责令改正,税务机关还可以处1万元以下的罚款。

政策依据:《中华人民共和国发票管理办法》第二十一条、第二十二条

风险2:增值税风险

企业购进货物、劳务、服务、无形资产、不动产时,取得的增值税扣税凭证如果不符合法律、行政法规规定,进项税额不得从销项税额中抵扣。

如果企业已经抵扣了,需要进行增值税进项税额转出。

政策依据:《中华人民共和国增值税暂行条例》第九条

风险3:企业所得税风险

企业取得填写不规范、不符合规定的发票,不得作为企业所得税的税前扣除凭证,无法在企业所得税税前扣除。

政策依据:《国家税务总局关于发布<企业所得税税前扣除凭证管理办法>的公告》(国家税务总局公告2018年第28号)第十二条

风险4:土地增值税风险

土地增值税纳税人,接受建筑安装服务取得的增值税发票,应当在发票的备注栏注明建筑服务发生地县(市、区)名称及项目名称,否则不得计入土地增值税扣除项目金额。

政策依据:《国家税务总局关于营改增后土地增值税若干征管规定的公告》(国家税务总局公告2016年第70号)第五条


  • 上一篇:没有了
  • 下一篇:没有了
电话咨询
电话:13375198096
微信咨询
TOP