资讯中心
企业零申报被罚338万!税局已明确!2024年企业零申报标准,大改!
发布时间:2024-08-12 来源:苏州云帆财务顾问有限公司 浏览量:88次

你的企业还在长期“零申报”吗?看完这篇文章,抓紧自查吧!


企业长期零申报引来稽查

被罚338万!   


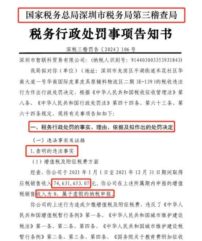
今年4月份,深圳一电商企业因年销售额7463万却长期0申报引起税务稽查。经过详细调查,税务局最终对该企业按0.5倍的罚款,补税及罚款共计338万元。


一、案例回顾:



处罚决定:据《中华人民共和国税收征收管理法》第六十三条第一款的规定,该公司进行虚假纳税申报是偷税行为,处少缴税款50%的罚款1121322.15元。补缴税款加罚款共计3382439.54元。


二、案例启示

很多企业抱着侥幸心理,以为只要不做账、零申报,就不用交税了。殊不知,通常情况下,半年以上零申报就可列为长期零申报,而长期零申报属于异常申报,要列入重点监控对象,税局不查你才怪!


此前更有税局明确发文:将紧盯长期“零申报”的企业经营状态:



对于“零申报”的企业,提醒:要正确认识“零申报”,处理不当,很容易产生涉税风险!

已明确!

2024年“零申报”要按这个来!


关于2024年企业是否可以做零申报处理的判断标准!税务局是这样规定的:


1、增值税零申报:小规模纳税人应税收入为0,一般纳税人当期无销项税额,且无进项税额。


2、企业所得税零申报:纳税人当期未经营,收入/成本基本为0。


3、其他税种零申报:计税依据为0时。


简单地说就是:在纳税申报所属期内,收入、成本和费用均为0,企业才能零申报。

长期“零申报”有什么后果?


正常而言,注册公司领取营业执照开始经营后,一般从第二个月开始,就要开始记账报税,纳税申报,不过由于现实中一般新公司没有业务,所以新注册公司前期是可以申请零申报的,并且国家对零报税持续的时间作出强制要求,如果你注册好公司,还没准备好投入运营,没有相关业务发生,增值税可以零申报,直到有收入再正常申报。


但是如果长时间不做税务申报,会导致企业的纳税信用等级降底,限制企业后期正常业务,不允许企业贷款,甚至罚款,拉入税务黑名单等。


长期零申报的后果有哪些?

如果企业注册后,由于各种原因不打算经营,可以考虑走注销程序,要么按时正确申报,自己不懂的建议找财税咨询服务公司帮忙。

公司经营不下去了
零申报好还是注销好?

一、零申报

1、比较适合暂时经营不下去的企业

如果公司只是暂时运营不稳定,或者只是暂时没有精力管理公司,可以零申报养着公司,后期想要继续经营也不必再重新注册。

暂时养着公司比以后想继续创业,重新注册公司来的划算,而且公司成立年数越多以后越有用。

2、企业在选择零申报的时候,有两点一定要注意!

1.地址不能异常。

2.按时申报纳税,按时年报,不要让工商税务局盯上。

企业进行零申报,大家都不陌生。但是零收入就做零申报吗?没有应纳税款和零申报是一回事吗?

要知道长期零申报属于异常申报,不但要被列入重点监控对象,还存在税收风险。

3、企业对零申报的5个错误操作

切记,不是所有情况都可以进行零申报的。在此,我们总结了企业常见的5个零申报错误操作。

二、转让

如果老板不想花钱养着不经营的公司,那也可以考虑为公司找个好下家。

但是!咱们也得看清自己的实际情况,不是咱们想转让就有人来接盘。

不能欠债,不能欠税,不能有还未解除的行政处罚……毕竟将心比心,没有人愿意帮人收拾烂摊子。

1、什么样的公司转让比较容易呢?

比如一般纳税人比小规模纳税人值钱、成立时间越久越值钱、有各类经营许可证的很优质、有商标能一起转的就更加吃香了…

2、转让公司的流程不简单

除了要完成股权变更,还要进行工商和税务变更,同时变更法定代表人、股东、股权,有的人连公司名称、地址、经营范围都一起变。

三、注销

如果没有找到接盘侠,并且公司确实不想经营了,那注销就是最妥当的选择。

公司注销就是把原有公司在工商、税局、银行等一些信息、正件全部注销删除,原公司彻底不存在,对企业法人及股东,不会留下不良记录,无后顾之忧,日后想再开办新公司也方便。

国家税务总局也出台了很多政策,现在注销流程越来越简化了!

公司注销的条件

1、公司被依法宣告破产;  

2、公司章程规定营业期限届满或者其他解散事由出现;  

3、公司因合并、分立解散;  

4、公司被依法责令关闭。  

公司注销的法律依据

根据《中华人民共和国公司法》第一百八十四条、第一百八十五条、第一百八十六条、第一百八十七条、第一百八十八条、第一百八十九条规定,注销公司依法依照如下步骤组织清算后,方能办理注销登记,公告终止公司。 

1、依法成立清算组;  

2、公告并通知债权人申报债权,依法对债权进行登记;  

3、清算组接管公司,展开清算工作;  

4、清算组全面清理公司财产、编制资产负债表和财产清单;  

5、清算组制定清算方案,并报股东会、股东大会或者人民法院确认;  

6、根据股东会、股东大会或者人民法院确认的清算方案分配公司财产;  

7、制作清算报告,报股东会、股东大会或者人民法院确认后,申请注销公司登记,公告公司终止。  

公司注销先税务后工商

到税务局办理注销的企业,分为未领取加载统一社会信用代码营业执照(非一照一码纳税人)和已领取加载统一社会信用代码营业执照(一照一码纳税人)两种纳税人。

非一照一码纳税人:一定要带上税务登记证的正副本,带着公章到填写表格

一照一码纳税人:带好业执照的原件、复印件,带着公章填写表格。

1、有结存发票(含所有发票)的纳税人,需要先在开票系统中作废未使用的发票,携带作废发票到发票窗口验旧缴销;若发票已经全部填开使用,也需要先到发票窗口验旧发票。

2、使用金税盘或税控盘的纳税人在操作完上一步骤后,需要抄税(当月数据),然后填写《注销企业防伪税控设备登记表》,

3、综合窗口注销报税后,纳税人需要到信息中心注销金税盘或税控盘。

4、以上步骤操作完以后,准备注销前需要填写的各种表单,填写完毕以后到综合窗口办理:

(一)增值税申报表:

1、个体户:填写《增值税纳税申报表(小规模纳税人适用)》

填报说明:上季度已申报的只填写本季度的申报表即可;上季度未申报的需要填写上季度以及本季度的申报表。

2、个体户一般纳税人:填写《增值税纳税申报表(一般纳税人适用)》

填报说明:上月份已申报的只填写本月份的申报表即可;上月份未申报的需要填写上月份以及本月份的申报表。

3、小规模纳税人企业:填写《增值税纳税申报表(小规模纳税人适用)》

填报说明:上季度已申报的只填写本季度的申报表即可;上季度未申报的需要填写上季度以及本季度的申报表;

4、一般纳税人企业:填写《增值税纳税申报表(一般纳税人适用)》

填报说明:上月份已申报的只填写本月份的申报表即可;上月份未申报的需要填写上月份以及本月份的申报表。

(二)企业所得税申报表

特别提示:

未完全办理完注销流程的单位,应在主管税务机关正常进行纳税申报。如果企业存在以下未办结事项,一定要及时处理完毕,不然无法顺利办结注销清税流程

(1)存在未申报、欠税信息;

(2)纳税人存在未验旧的发票;

(3)土地增值税纳税人未完成土地增值税清算;

(4)企业所得税纳税人未完成企业所得税清算;

(5)存在未撤回出口退(免)税备案的;

(6)存在多缴(包括预缴、应退未退)税款;

(7)存在未结报的税收票证;

(8)存在报验项目登记未核销;

(9)存在其他应结未结事项。

税务办理完毕后,拿到税务出具的《注销税务通知书后》到工商,去工商办理之前要登报注销公司公告(一般登报满45天后再去工商办理注销登记)

1、到工商先填写注销登记

2、再填写注销备案:公司备案登记表:

3、股东会决议;关于成立清算组的决议

关于确认公司清算报告的决议

4、报纸公告原件

5、清算小组成员身份证复印件

6、营业执照正副本原件及复印件

7、国地税注销证明

关于公司经营下去了,是零申报、转让还是注销?哪种性价比高?哪种风险低?就和大家分享到这!

提醒:手头上不经营的公司该何去何从?老板们还需好好想想再做决定啊!

你的企业还在长期“零申报”吗?看完这篇文章,抓紧自查吧!


  • 上一篇:没有了
  • 下一篇:没有了
电话咨询
电话:13375198096
微信咨询
TOP