资讯中心
不用交残保金了!国家明确了!今天起,这类企业暂免征收残保金!这个地区按年征收!
发布时间:2024-08-12 来源:苏州云帆财务顾问有限公司 浏览量:88次
符合条件的企业,可以不用交残保金!小伙伴们千万要关注!

这些企业不用交残保金了!

这一地区实施按年征收!


财政部发文,延续实施残疾人就业保障金政策,明确自2023年1月1日—2027年12月31日:对在职职工人数30人(含)以下的企业,暂免征收残保金。

划重点!残保金新政的4大变化!
1、实行分档征收
将残保金由单一标准征收调整为分档征收,用人单位安排残疾人就业比例1%(含)以上但低于本省(区、市)规定比例的,三年内按应缴费额50%征收;1%以下的,三年内按应缴费额90%征收。
2、暂免征收小微企业残保金
在职职工总数30人(含)以下的企业,暂免征收残保金。
3、明确社会平均工资口径
残保金征收标准上限仍按当地社会平均工资的2倍执行,社会平均工资的口径为城镇私营单位和非私营单位就业人员加权平均工资。
4、合理认定按比例安排就业形式

用工单位依法以劳务派遣方式接受残疾人在本单位就业的,残联在审核残疾人就业人数时相应计入并加强动态监控。


2024年1月1日起,陕西省残疾人就业保障金将实行按年申报缴纳。
“自2024年起,陕西省用人单位残保金申报缴纳期限统一调整为按年申报缴纳。一方面,可以减轻企业办税人员的申报缴费次数,减轻缴费人负担;另一方面,有效地减轻了办税服务厅的申报压力,同时,配合企业所得税年度汇算数据,可以更加有效对数据的合理性和真实性进行监管,将大大提升残疾人就业保障金申报数据质量。”千阳县税务局第一税务分局“千纸鹤”税费宣传员刘汉君说。
全国各地应该很多地方都有类似的政策,在这里我们就不一一列举了。大家可以具体问问当地的相关部门,看看是否有相应的残保金减负政策。
不同地区申报开始时间和截止时间不一样,头条君在此提醒:请大家务必关注当地税务局的通知,尽快申报!


如何计算残保金?


残保金如何计算?

残疾人就业保障金(残保金)年缴纳额=(上年用人单位在职职工人数×1.5%-上年用人单位实际安排的残疾人就业人数)×上年用人单位在职职工年平均工资。



提示:此处比例1.5% ,在某些地区可能是0.5%,需要以当地政策为准,各地比例有所不同。


用人单位在职职工,是指用人单位在编人员或依法与用人单位签订1年以上(含1年)劳动合同(服务协议)的人员。季节性用工应当折算为年平均用工人数。以劳务派遣用工的,计入派遣单位在职职工人数。


季节性用工折算为年平均用工人数计算公式如下:


年平均用工人数=季节性用工人数*(用工月数/12)。


用人单位安排残疾人就业未达到规定比例的人数,以公式计算结果为准,可以不是整数。


上年用人单位在职职工年平均工资,按用人单位上年在职职工工资总额除以用人单位在职职工人数计算。


上年用人单位在职职工工资总额按照国家统计局有关文件规定口径计算,包括计时工资、计件工资、奖金、加班加点工资、津贴、补贴以及特殊情况下支付的工资等项目。


工资总额是税前工资,包括单位从个人工资中直接为其代扣或代缴的房费、水费、电费、住房公积金和社会保险基 金个人缴纳部分等。


残疾人就业保障金征收标准上限,按照当地社会平均工资2倍执行。当地社会平均工资按照所在地城镇非私营单位就业人员平均工资和城镇私营单位就业人员平均工资加权计算。


以深圳为例,给大家举个案例:
01
不超过30人

案例一:头条君公司2022年工资总额100万,职工人数25人,未安排残疾人,如何申报残疾人就业保障金?



2023年在深圳电子税局,填写申报表后,系统自动减免了残保金。
符合人数小于30人的优惠,享受免征。
注意:深圳是用人单位应当按照不低于上一年度平均在职职工总数的0.5%的比例安排本市户籍残疾人就业。

02
超过30人
超过30人可以分档减缴。具体如何分档减缴纳?这个主要看残疾人安置比例。

案例二:深圳头条君公司2022年工资总额100万,职工人数40人.

未安排残疾人员,安置比例小于0.5%(实际安置比例为0%),如何申报享受优惠?



根据最新政策规定,我们只按照应纳费额的90%缴纳,相当于减免了10%的费用。

提示,进入电子税局申报界面后,系统自动带出经深圳市残疾人联合会审核确认的2022年度保障金应缴款信息,用人单位只需要据实填报“上年在职职工工资总额”,确认无误后即可完成申报,无需提供纸质资料。


 残保金计入“税金及附加”

还是“管理费用”?



关于残保金计入“管理费用”还是“税金及附加”科目一直是非常有争议的话题,但是公说公有理婆说婆有理,看起来似乎都有一定的合理性。
很多人都遇到了同样的问题,所以财政部会计司关于这个问题给出了明确的答复!

划重点:

1、按规定应该缴的残保金计入“管理费用”科目;

2、收到的奖励计入“其他收益”科目;

3、滞纳金计入“营业外支出”科目。


扩展知识:

其实残疾人保障金并非一个税种,而是政府性基金的一种。包括我们日常工作接触最多的教育费附加、地方教育费附加、文化事业建设费这些都是政府性基金。

残保金账务处理


(1)计提残疾人就业保障金

借:管理费用

     贷:应交税费—应交残疾人就业保障金/其他应付款-残保金


(2)缴纳残疾人就业保障金

借:应交税费—应交残疾人就业保障金/其他应付款-残保金

     贷:银行存款


(3)延期缴纳所支付的滞纳金

借:营业外支出

     贷:银行存款

(4)残保金减免的会计处理

若因安置残疾人就业满足安置月数而获得全部减免或人员不超过30人免征残保金,可以不必计提;


若因政策优惠或安置残疾人就业但未满足安置比例,则部分减免,可以仅就减免后实际应缴金额计提。


若希望账面反映减免金额,也可以先行计提,然后原分录冲回。


借:应交税费—应缴残疾人就业保障金/其他应付款-残保金

     贷:管理费用


鉴于直接减免特性,不宜结转其他收益等科目。


(5)残保金返还的会计处理

企业超比例安排残疾人就业或因安排残疾人就业做出显著成绩,按规定收到的奖励,符合《企业会计准则第16号-政府补助》关于收益性支出的要求,计入“其他收益”科目,会计处理为:

借:银行存款    

     贷:其他收益(小企业会计准则计入“营业外收入”)


提示:2024年申报所属期2023的残保金,可享受最新优惠政策。



新电子税局残保金减免

该如何享受?



新电子税局申报缴纳流程:

1)、登录新电子税局后,点击【我要办税】 -【税费申报及缴纳】- 【非税收入申报】-【残疾人就业保障金申报】功能菜单进入申报页面。

2)、残疾人就业保障金申报功能分为补录式申报、填表式申报。

1、补录式申报模式:

(1)进入申报界面是默认为补录式申报,界面显示如下:

(2)确认数据预填是否正确,如上年实际安排残疾人就业人数,并补充上年在职职工工资总额、上年在职职工人数。

(3)补充完成后,点击“提交申报”,进入申报提交页面,申报成功后跳转申报结果反馈页面。

2、填表式申报模式:

(1)纳税人如需进入申报表填表界面,点击“我要填表”,进入“填表式申报”页面。界面如下:

(2)纳税人可对上年在职职工工资总额、上年在职职工人数、等数据进行依次填写和修改,确认无误后点击“提交申报”,进入申报提交页面,申报成功后跳转申报结果反馈页面。


问:我单位安置了残疾人就业,在职职工人数未超过30人,在新电子税务局申报残疾人就业保障金时,为何不能享受免税呢?

根据《财政部关于调整残疾人就业保障金征收政策的公告》(2019年第98号)、《财政部关于延续实施残疾人就业保障金优惠政策的公告》(财政部公告2023年第8号),自2020年1月1日起至2027年12月31日,在职职工人数在30人(含)以下的企业,暂免征收残疾人就业保障金。新电子税务局系统根据纳税人的税务登记信息,来判断是否为企业类型。纳税人可通过“我要查询—一户式查询—纳税人信息查询”查看纳税人基本信息,如下图所示:
如纳税人为企业类型,且“上年在职职工人数”没超过30人,且“本期应纳费额”大于0,则“减免性质”“本期减免费额”会自动带出,享受减免。如纳税人为非企业类型,不可享受该减免政策,如您单位符合《财政部关于延续实施残疾人就业保障金优惠政策的公告》(财政部公告2023年第8号)政策的,可享受残疾人就业保障金分档减缴


申报残保金

收到税局系统提示风险怎么办?

一、差异预警提示


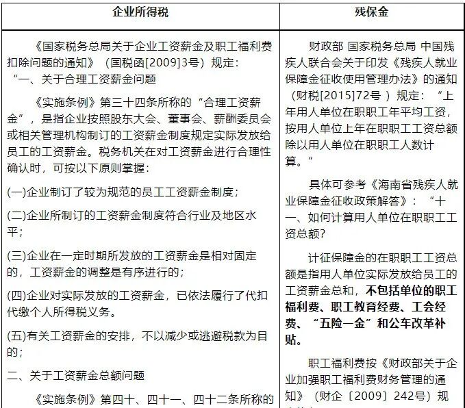
税局系统提示风险:2023年企业所得税汇算清缴申报的工资总额和人数与本次残保金申报的工资总额和人数不一致。


二、差异来源


1、企业所得税汇缴申报表


2、残保金申报表


三、两者是否必须一致


1、从职工人数来说


(1)企业所得税的从业人数包括企业接受的劳务派遣用工人数,而残保金的人数中,首先,劳务派遣人员是属于派出方的,其次,以派遣方式接受残疾人在本单位就业的,人员归属由派遣单位和接受单位通过签订协议的方式协商确定归属,这也可能存在口径差异。所以在人数统计方面,企业所得税口径的人数和残保金的职工人数就存在差异。


(2)退休返聘人员无法和企业签订劳动合同,即无法与企业建立劳动关。因此,企业所得税和残保金的职工人数应均不包含退休返聘人员。


2、从工资总额来看


如果有特殊情况或者特殊人员,两者有一定的差异:


(1)劳务派遣:如果劳务派遣员工的人数计入用工单位,则工资总额应该在用工单位的工资总额中包含;反之,应全部不在用工单位包含,而计入派遣单位的人数和工资总额。


(2)退休返聘:企业因返聘离退休人员所实际发生的费用,应区分为工资薪金支出和职工福利费支出。其中属于工资薪金支出的,准予计入企业工资薪金总额的基数,作为计算其他各项相关费用扣除的依据。而返聘离退休人员无法和企业签订劳动合同,则不应纳入残保金的工资总额基数。


总结:

1、从目前的政策来看,残保金申报的人数和工资总额和上年度企业所得税申报的人数和工资总额,在不存在返聘离退休人员、劳务派遣人员等特殊人员情况下,应该是相差不大的,预计有小额差异时,系统也不会提示风险。

2、至于是否可以直接取企业所得税申报表工资总额的数据作为残保金申报基数,头条君认为在没有特殊人员、特殊情况下,其实是可以的


  • 上一篇:没有了
  • 下一篇:没有了
电话咨询
电话:13375198096
微信咨询
TOP