资讯中心
基层卫生机构绩效评价指标体系
发布时间:2024-08-26 来源:苏州云帆财务顾问有限公司 浏览量:88次

卫健委及各地陆续推出了基层医疗卫生机构目标管理绩效考核办法,但从绩效评价的角度看,绩效评价的指标体系和相关制度较为欠缺:本文从两个方面为您提供较为科学的指标体系:

      基本公共卫生服务项目绩效评价指标(公共卫生专业机构)

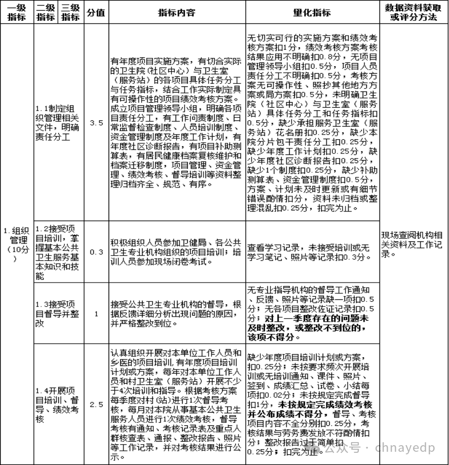
    基本公共卫生服务项目绩效评价指标(镇街卫生院、街道社区卫生服务中心)


  • 上一篇:没有了
  • 下一篇:没有了
电话咨询
电话:13375198096
微信咨询
TOP